Эта инструкция поможет выбрать оптимальный способ загрузки данных о лицевых счетах в программу в зависимости от ситуации и имеющейся информации.
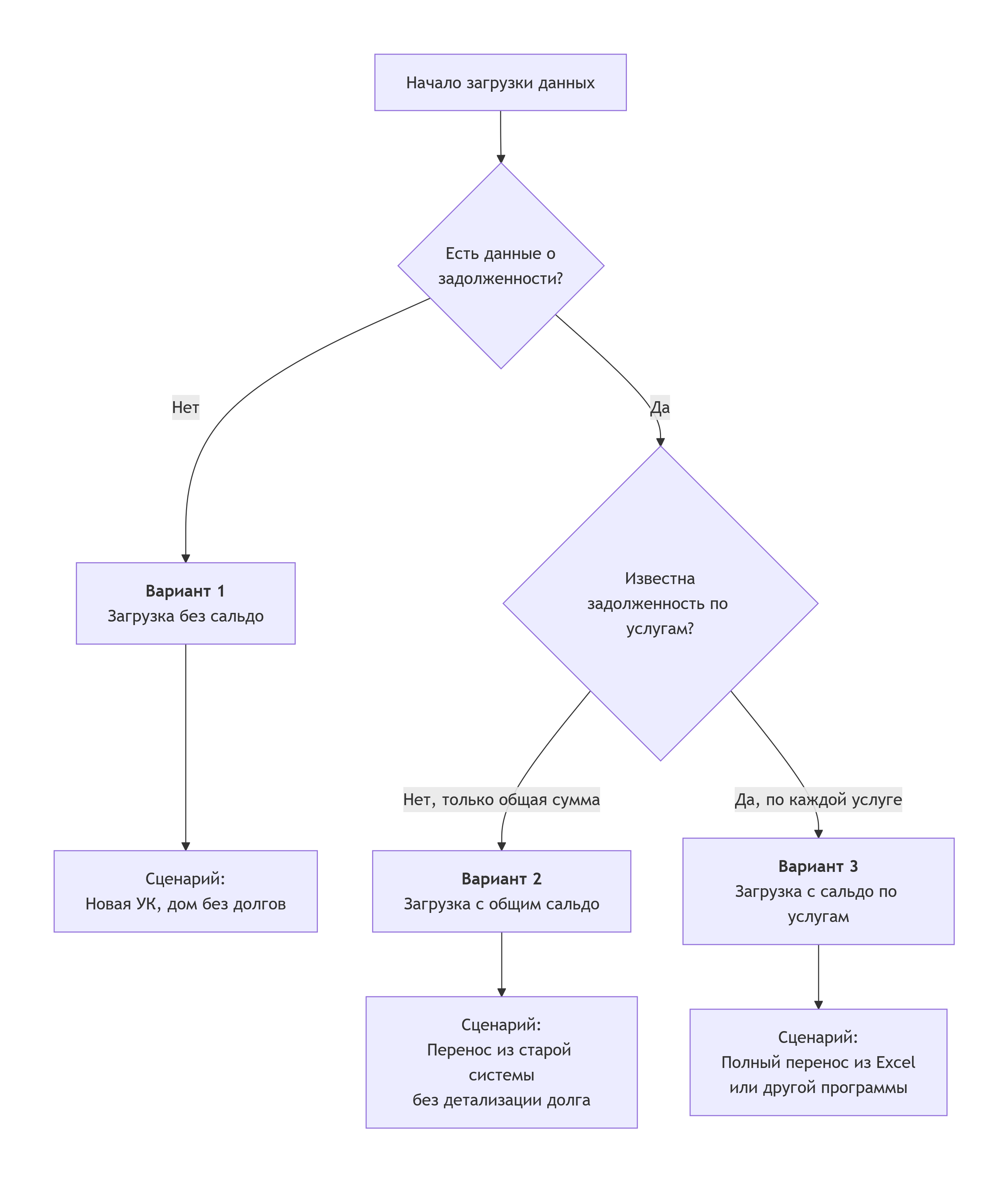
Для наглядности начнем со схемы, которая поможет быстро определить нужный сценарий:

Подробное описание вариантов загрузки
Вариант 1: Загрузка лицевых счетов без сальдо
Этот способ подходит, если вы загружаете данные без истории долгов.
Видео-инструкция: Загрузка лицевых счетов без сальдо по услугам.
Что загружается: справочники (дома, квартиры), лицевые счета. Задолженность на лицевых счетах будет равна нулю.
Для каких сценариев подходит:
Вариант 2: Загрузка лицевых счетов с общей суммой сальдо
Этот способ подходит, когда вы знаете общую сумму долга по каждому лицевому счету, но нет её детализации.
Видео-инструкция: Загрузка лицевых счетов с общей суммой сальдо.
Что загружается: все данные из Варианта 1, плюс общая сумма задолженности по каждому лицевому счету. Эта сумма автоматически будет отнесена на специальную услугу «Задолженность».
Для каких сценариев подходит:
Вариант 3: Загрузка лицевых счетов с задолженностью в разрезе услуг.
Самый полный вариант, который позволяет перенести всю задолженность по услугам.
Видео-инструкция: Загрузка лицевых счетов с задолженностью в разрезе услуг.
Что загружается: справочники (дома, квартиры), лицевые счета и детализированная задолженность по каждой услуге (например: ХВС: 500 руб., ГВС: 300 руб., Капремонт: 1200 руб.).
Для каких сценариев подходит: